If you are looking for the essential answers, see the table below and check out the FAQ at the end of the article.
What you need to know | Details |
|---|---|
Two consent settings exist | Storage consent controls cookie persistence. |
A/B tests always run | Consent settings don't block A/B tests. They always execute. |
Without consent, A/B tests don't persist | Variant assignments are stored in memory only. Page refresh = new random variant. |
| When enabled, visitors without consent see only default content. A/B tests are unaffected. |
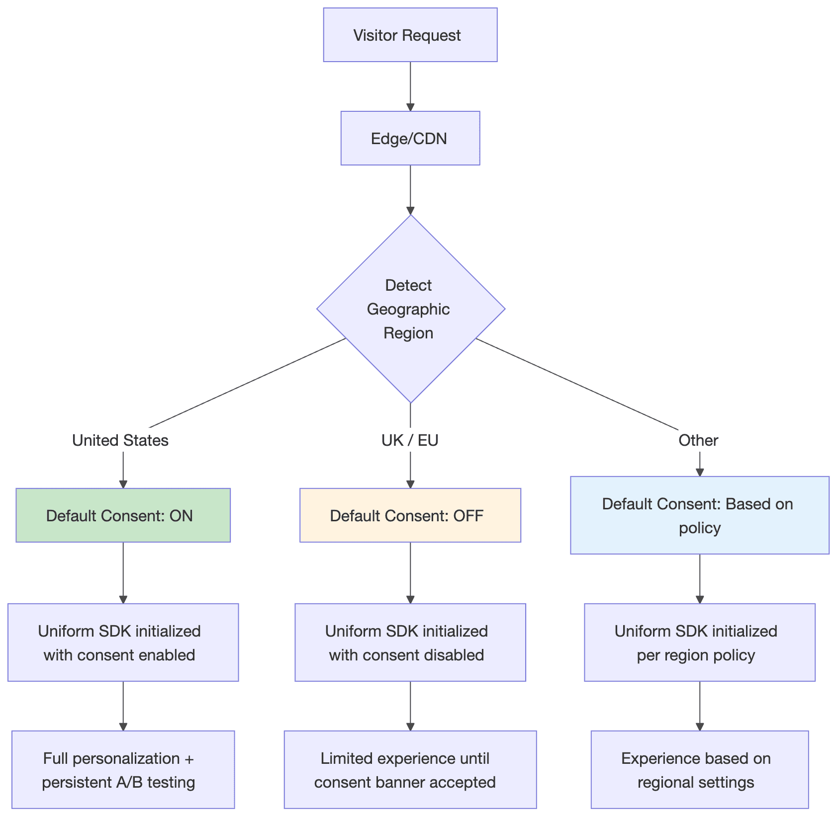
Geo-based defaults are possible | Set consent ON by default in US, OFF in EU/UK using edge detection. |
Consent can change mid-session | Granting consent saves all in-memory data to cookies. Revoking consent deletes cookies immediately. |
Quick decision guide:
requireConsentForPersonalization disabled (default)requireConsentForPersonalizationThis guide explains how Uniform’s consent management works, how it integrates with external consent management platforms (like OneTrust, Cookiebot, or similar), and what happens to personalization and A/B testing when visitors haven’t provided consent.
Uniform’s SDK operates with two distinct consent-related concepts:
These two settings give you flexibility in how you handle different regulatory requirements and user preferences.

Storage consent determines whether Uniform can save visitor data to cookies or browser storage. This is the primary consent mechanism that connects to external consent management platforms.
Storage Consent Status | What Happens |
|---|---|
Granted | Visitor data (scores, quirks, test selections) is saved to cookies. Data persists across page loads and sessions. |
Not Granted | Visitor data is stored in memory only. All data is lost when the page is refreshed or the browser is closed. |
When using an external consent management platform like OneTrust:
If consent is later revoked, Uniform will delete any stored cookies and revert to in-memory storage only.
requireConsentForPersonalization SettingThis setting adds an additional layer of control specifically for personalization. When enabled:
Consent Status | Personalization Behavior |
|---|---|
Consent granted | Personalization runs normally, showing tailored content based on visitor behavior and attributes |
Consent not granted | Personalization is completely disabled. Visitors see only default (unpersonalized) content |
This setting is useful for organizations that interpret privacy regulations strictly and want to ensure no personalization occurs until explicit consent is obtained.
Key Point: This setting affects personalization only. It does not affect A/B testing.
A/B testing in Uniform operates differently from personalization. A/B tests always run regardless of consent status. Here’s why and what happens:
A/B testing randomly assigns visitors to variants — it doesn’t use behavioral data or personal information to make decisions. The random assignment is considered less privacy-invasive than behavioral personalization.

Consent Status | A/B Test Behavior |
|---|---|
Granted | Variant assignment is saved. Visitor sees the same variant consistently across page loads and sessions. Test results are reliable. |
Not Granted | Variant assignment is stored in memory only. Each page refresh triggers a new random assignment. The visitor may see different variants on each page load. |
When running A/B tests with visitors who haven’t granted consent:
For the most accurate A/B test results, encouraging visitors to grant consent ensures consistent variant assignment throughout their session.
Different regions have different privacy regulations:
Uniform allows you to configure different default consent values based on the visitor’s geographic location. This is typically implemented at the edge (CDN level) where the visitor’s location can be determined.

Region | Default Consent | Rationale |
|---|---|---|
United States | Enabled | Implied consent model common in US |
European Union | Disabled | GDPR requires explicit opt-in |
United Kingdom | Disabled | UK GDPR maintains similar requirements |
California | Disabled | CCPA provides opt-out rights |
Rest of World | Configurable | Based on your organization’s policy |
This approach ensures compliance while maximizing the personalized experience for visitors in regions with more permissive regulations.
Consent isn’t a one-time setting — it can change during a visitor’s session:

Consent Change | Immediate Effect |
|---|---|
Granted | Current in-memory data is written to cookies. Future page loads will remember visitor state. |
Revoked | All cookies are deleted. Current session continues with in-memory data, but nothing persists after page refresh. |
Feature | Storage Consent OFF | Storage Consent ON |
|
|---|---|---|---|
Personalization | Runs (in-memory) | Runs (persisted) | Disabled completely |
A/B Testing | Runs (not persisted) | Runs (persisted) | Runs (not persisted) |
Visitor Scores | Calculated but not saved | Calculated and saved | Not calculated |
Quirks | Set but not saved | Set and saved | Set but not saved |
Cross-session consistency | No | Yes | No |
requireConsentForPersonalization thoughtfully — Only enable this if your legal team requires that personalization not occur without explicit consent. For many organizations, the default storage consent mechanism is sufficient.requireConsentForPersonalization affect A/B testing?requireConsentForPersonalization setting only affects personalization. A/B tests will always run regardless of this setting or consent status.